Jump to content

Leaderboard

Popular Content

Showing content with the highest reputation on 10/22/2023 in Posts

  1. It's been a while since we actively recruited staff, 2017(!) and well before the COVID-19 pandemic swept the world. But LCPDFR.com hasn't stopped growing in this time and is bigger than ever. That's why today we're announcing some changes to the team to allow us to scale more and to invite you to get involved. Community Team Structure Our Community Team has previously operated with a large scope and our moderators have been expected to moderate the entire site. This means anything from member disagreements, to credits concerns on a file, to approving files to someone spreading inaccurate information on LSPDFR support forums. As LCPDFR.com has undergone a massive expansion in terms of community, mod and support growth; this has led to increased burden on our Management & Community teams including people working on particular parts of the website they may not be entirely familiar with or may not interest them. We also have not recruited to replace moderators which have left us in the previous years, further increasing this burden. One of the changes we're making today, along with recruiting new Community Team members, is to make two new more specific moderation roles. Support Moderator This position is for those who are active within our support forums and are willing to help keep them tidy. This includes making sure posts are made in the correct support sub forum, preventing users from hijacking posts (posting their own problem in someone else's thread), preventing necro posts (posting in a thread that has not had activity for a significant amount of time), posting solutions to common problems, seeking more information from users seeking support (asking for logs, etc.), and marking threads as "solved" when a solution is found. Support moderators will be expected to have general knowledge of common LSPDFR, RPH, and GTA V issues and their solutions and have basic troubleshooting skills. File Moderator This position is for those who are active within the downloads section and are familiar with modding GTA V. You do not necessarily need to know how to code or model, but have skills in determining when files are ripped or stolen. Duties include reviewing files that are held for manual approval and ensuring they follow our File Guidelines, investigating mods that may be stolen and referring these to Community Moderators, and keeping the downloads section of the site tidy (making sure files are posted in the correct category, all files have proper credits, etc.). Applications & Getting Involved Do the new roles above appeal to you? We're excited to build the Community Team further and would like to invite anyone who is interested to fill out a short form, expressing their interest. We need applicants to be at least 18 years old, able to use Discord & Slack for training and communication. Whilst we don't have strict activity guidelines, we do expect moderators to keep up with reports and internal discussions. If you think that you'd like to get involved with LCPDFR.com by volunteering some of your free time to moderating our community, please submit an application to us using the following link: http://lcpd.fr/staffapp Applications close Monday 30th October midnight GMT.
    3 points
  2. Yeah I can see the line relating to ELS. What I want you to do is remove whatever xml's you have in ELS/pack_default. Then add them one-at-a-time and test after each addition. See if there are any problems.
    1 point
  3. Any updates on the media team? Those who used to post community photos and videos on the LCPDFR social pages. I often browse the galleries and media topics and sometimes wonder what happened to the media team. If there was an opening, I think that would be awesome for those who could apply since there are members who still post photos and videos within the LCPDFR community.
    1 point
  4. pimponipo

    Consistent Game Crashes

    Hey, that seemed to fix it. Thank you!
    1 point
  5. Thank you everyone for making great mods, My life has had many big downs recently and your work is helping to make my life bearable, Thanks for making my daily patrols possible and providing me with something which offers some comfort. please keep up the good work.
    1 point
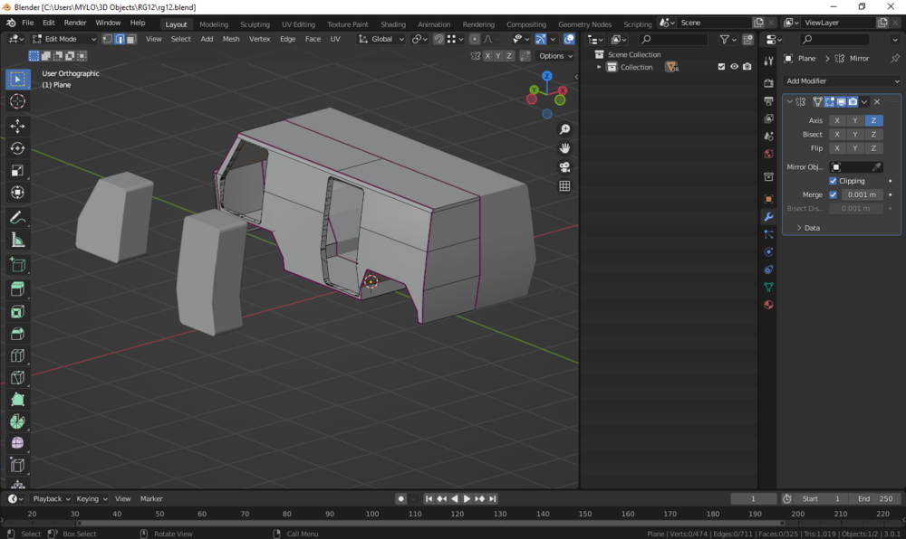
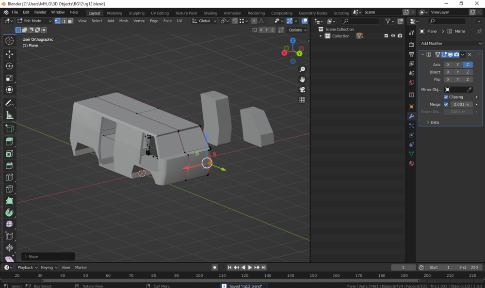
  6. Hi I am GTA5 SAGAME. Yeh i think i will get a hold on you hello, I think I can help you, but I am soon busy making an RG12 vehicle for South Africans and you can see my current vehicle in action on Youtube
    1 point
  7. I followed a lot when trying to find the same car, but I found a similar unit, but it has some problems, or for example, it is not complete, but at least it is good. This is the shape of the car the car only allows two passengers in the front only However, there is a copy of the same car that allows a number, I expect it was 6 or 8, but the model is for its owner only The important thing now is to make a new copy of the car or even develop it and publish it here, my friend This is the link to download the mod or car if you need it https://drive.google.com/file/d/1ik7joIk2h2VvpostuSouCuufwcLwVmmE/view Note: This mod is not mine, but this mod was made by someone else I also have this car and it is better than the other one I just mentioned above my reply The name of the car is silveradope, and this is the link for it, and it is considered [Add-On / FiveM] This is the download link https://www.gta5-mods.com/vehicles/chevrolet-silverado-2019-policia-estatal-tamaulipas-add-on-fivem
    1 point
This leaderboard is set to London/GMT+01:00
×
×
  • Create New...